Jl. Diponegoro No.165, Kelurahan Sidorejo Lor, Kecamatan Sidorejo, Kota Salatiga

0811 2667 088

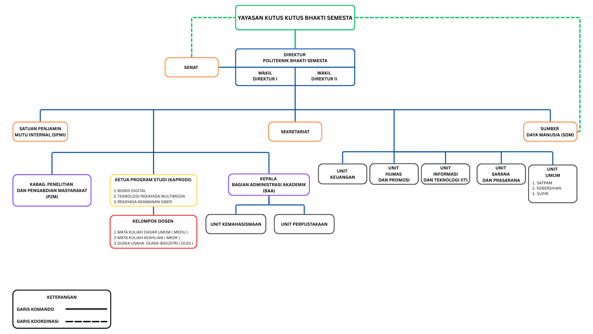
Struktur Organisasi Politeknik

Penjelasan Deskriptif terhadap Desain Struktur Organisasi Politeknik Bhakti Semesta

Pimpinan

 

 

Sifat Struktur

Desain struktut organisasi Politeknik Bhakti Semesta (Polibest) sebagaimana tampak dalam bagan menggambarkan bahwa Polibest memilih dan menggunakan bentuk organisasi yang sederhana (simple structure) di tahap awal pertumbuhannya. Dengan demikian, pilihan desain struktural ini akan berubah seiring dengan perkembangan Polibest yang bilamana meningkat ukuran organisasi (misalnya karena pertambahan Program Studi, jumlah mahasiswa, dosen, dan tenaga kependidikan) dan kompleksitas manajemennya, maka organisasi bentuk sederhana ini akan berkemungkinan menjadi lebih kompleks.

Kepemimpinan Lembaga dan Relasi Kelembagaan

Bagan organisasi menunjukkan bahwa kepemimpinan di Polibest dipegang oleh Direktur dan dibantu oleh Wakil Direktur, yang pada saat ini berjumlah dua orang. Wakil Direktur 1, mewakili Direktur, bertanggung jawab dan berwenang terhadap bidang akademik, termasuk aspek administrasi akademik. Wakil Direktur 2 bertanggung jawab terhadap bidang-bidang penunjang akademik. Direktur berelasi dan bertanggung jawab kepada Yayasan Kutus Kutus Bhakti Semesta (YKKBS) sebagai Badan Penyelenggaran Polibest, terutama kepada organ Pembina melalui organ Pengurus. Dengan demikian, Direktur dan Pengurus melakukan fungsi kordinasi kebijakkan dan peraturan agar pengelolaan Polibest selaras dengan kerangka kebijakan dan regulasi pendidikan tinggi nasional dan juga dengan kerangka kebijakan dan peraturan YKKBS. Dipahami dalam kerangka regulasi pendidikan tinggi, Polibest, dalam hal ini diwakili oleh direktur, memiliki otonomi kelembagaan.

Sebagaimana diatur dalam kebijakan Pemerintah tentang Perguruan Tinggi Vokasi, maka Direktur akan dibantu oleh keberadaan dan fungsi Badan Penasehat Industrial (Industrial Advisory Board, IAB), yang dibentuk oleh Direktur dengan mendapatkan persetujuan Senat Polibest. IAB memberikan masukan dan pertimbangan kepada Direktur dalam rangka pengembangan Polibest, dengan memperhatikan dinamika lingkungan industri-industri yang relevan terhadap Polibest maupun lingkungan secara umum.

Direktur juga melakukan tugas-tugas koordinatif dengan Senat Polibest, sebagai badan normatif perguruan tinggi. Senat membentuk norma-norma akademik dan memantau penyelenggaraan Polibest yang selaras dengan norma-norma tersebut, kebijakan dan regulasi YKKBS, serta kebijakan dan regulasi Pendidikan Tinggi Nasional. Karena itum di atas norma dan hukum, Senat melakukan pengawasan terhadap Direktur dan jajaran kepemimpinan Polibest secara menyeluruh, bahkan individu dosen, tenaga kependidikan, serta mahasiswa. Dalam hal, pengawasan atas mutu penyelenggaraan Polibest sesuai dengan Standar Mutu Internal Polibest, Standar Nasional Perguruan Tinggi, maupun standar-standar lainnya, maka Senat dibantu oleh Komisi Penjaminan Mutu Akademik dalam melakukan pemantauan dan pengendalian.

Manajemen Level Tengah dan Bawah

Pada tahap ini, Polibest adalah Unit Penyelenggara Program-Program Studi (UPPS) yang diselenggarakannya. Karena itu, Unit Administrasi pengelolaan Program-Program Studi ada pada aras pipmpinan Polibest. Secara spesifik, sebagaimana dijelaskan sebelumnya, pengelolaan Prodi-Prodi ada di bawa kewenangan dan tanggun jawab Wadir 1. Untuk membantu Wadir 1 dalam penyelenggaraan Prodi-Prodi, maka Wadir 1 dibantu oleh Kepala-Kepala Bagian. Saat ini, pengelolaan administrasi akademik ditangani oleh Bagian Administrasi Akademik (BAA), pengelolaan kegiatan riset dan pengabdian masyarakat beserta administrasi pendukungnya ditangani oleh Bagian Penelitian dan Pengabdian Masyarakat (BP2M), serta penanganan kegiatan kemahasiswaan dan organisasi kemahasiswaan ditangani oleh Bagian Kemahasiswaan (BaKem). Masing-masing bagian dipimpin oleh seorang Kepala Bagian. Kepala Bagian membantu dosen-dosen yang terhimpun ke dalam kumpulan dosen di setiap Prodi, sesuai ranah kerjanya. Baik untuk administrasi akademik, administrasi P2M, dan administrasi kemahasiswaan, yang mana seluruh fungsi administrasi dihimpun ke masing-masing bagian. Oleh karena itu, kepersonaliaan tenaga kependidikan dipumpun di bawah Bagian-Bagian, tidak di bawah Prodi.

Di setiap kumpulan dosen Prodi ditunjuk seorang koordinator untuk membantu Wadir dalam perencanaan kegiatan-kegiatan pendidikan dan pengajaran, dengan berkoordinasi dengan KaBAA. Implikasinya, tendik yang tadinya ditempatkan di Prodi-Prodi ditarik kembali ke aras Perguruan Tinggi dan ditempatkan di salah satu Bagian, sesuai bidang kompetensi tendik serta kebutuhan Polibest. Di BP2M dan BaKem juga akan ditempatkan tendik untuk mengelola operasional fungsi masing-masing Bagian, di bawah pengawasan KaBag.

Di bawah masing-masing Program Studi ditempatkan unit laboratorium sesuai kebutuhan pembelajaran, riset, dan pengabdian masyarakat di bidang keilmuan yang dicakup oleh Program Studi. Untuk mengelola operasionalisasi laboratorium, perlu ditempatkan tenaga laboran sesuai bidang masing-masing. Koordinator Prodi melakukan supervisi dan koordinasi dengan laboran di bidangnya.

Guna menopang penyelenggaraan kegiatan-kegiatan tridharma Perguruan Tinggi, Wadir 2 berkoordinasi dan mendukung Wadir 1 melalui pengadaan fungsi-fungsi penunjang akademik. Pada tahap ini, organisasi Polibest di bidang penunjang akademik dibagi ke dalam 4 bagianm yakni Bagian Organisasi dan SDM (BOSDM) yang mengurusi aspek-aspek pengembangan dan penataan organisasi serta kepersonaliaan, Akuntansi dan Keuangan (BAK) yang mengurusi seluruh aspek administrasi keuangan dan pelaporannya, Bagian Infrastruktur (BI) yang menangani seluruh aset fisik dan non fisik YKKBS yang ditempatkan di Polibest dengan lingkungan eksternal, termasuk mempromosikan Program-Program Studi dan keahlian-keahlian yang dimiliki oleh Polibest.

Fungsi Administrasi Penunjang

Guna menopang Direktur, bersama para Wadir, dalam mengelola Polibest secara keseluruhan, maka diadakan unit Sekretariat Polibest, yang akan dipimpin oleh seorang Sekretaris Eksekutif. Tugas Sekretariat adalah menyediakan layanan administratif penopang kerja Direktur dan Wadir, termasuk dalam hal komunikasi internal dan eksternal organisasi dan bidang legal terkati penyelenggaraan Polibest. Sekretariat melalui Sekretaris Eksekutif membantu Direktur dalam pengembangan relasi-relasi dan kerjasama kelembagaan.

Secara khusus, dalam rangka melakukan penguatan sektor finansial Polibest, di samping pendapatannya dari uang kuliah, maka Direktur memiliki kewenangan dan dapat mengambil inisiatif membentuk dan mengoperasikan unit-unit riset dan konsultasi profesional atau dapat disingkat Pusat Kajian( (Research Center/Institute). Tugas Research Center adalah mencari dan mengerjakan proyek-proyek pengembangan pengetahuan dan kebijakan serta aplikasi teknologi, baik yang besifat non-komersial maupun komersial, yang dapat mendatangkan pendapatan tambahan bagi Polibest serta meningkatkan citra Polibest sebagai Perguruan Tinggi yang bereputasi baik dan dapat dipercaya.

Penutup

Demikian gambaran tentang struktur organisasi Polibest saat ini. Bilamana terjadi pertumbuhan organisasi, maka struktur yang ada akan disesuaikan. Uraian jabatan untuk seluruh jabatan dan/atau peran dalam organisasi Polibest akan disusun tersendiri dalam dokumen terpisah.

Virtual Campus Tour

©2023 Politeknik Bhakti Semesta Salatiga. All Rights Reserved.
Polibest Radio